- 软件大小:1.87G
- 软件语言:简体中文
- 软件类型:国产软件
- 软件类别:免费软件 / 角色扮演
- 更新时间:2026-03-12 22:58
- 运行环境:Android
- 软件等级:


1.85G/简体中文/9.0
1.90G/简体中文/9.0
1.10G/简体中文/9.0
1.87G/简体中文/9.0
1.87G/简体中文/9.0
梦幻西游小米渠道服是一款专为广大小米手机用户打造的特殊版本,此版本玩家可以直接使用自己的小米帐号登录,就算你用的不是小米手机,只要有小米帐号就行,还有着诸多福利礼包可以在小米游戏中心领取,还在等什么,快来下载吧!

1.白虎堂任务(跑商)
完成跑商可获得经验、游戏币和帮贡奖励。既可自行完成,也可发布赏金任务让其他玩家代劳。推荐路线为地府-北俱芦洲-傲来国-长寿村-长安城,根据票额可在傲来国与长寿村来回多次,最终在长寿村抢购特产木材回长安售卖。

2.朱雀堂任务(敌对任务)
需在帮派聚义厅领取,适合五开刷帮贡,但当前较少有帮派开启此任务,且通常需付费承包。
3.青龙堂任务(建设任务)
在帮派仓库领取,一轮任务可得21点帮贡,若第十次提交家具则额外加5点帮贡。部分帮派对此任务有物资补助,主要在新区活跃。
4.玄武堂任务(厢房任务)
帮派厢房任务涉及日常维护杂事,一轮可获25点帮贡,单人或组队均可完成,有机会获得大五宝,适合五开玩家。

5.金银锦盒
上交金银锦盒至白虎堂总管可得5点帮贡,通常每盒补贴1万,盒子价格约为2.2-2.5万,净赚1.2-1.5万。
6.帮派强盗
游戏内随机刷新,每只10点帮贡;口袋版每天两次刷新,每次10只,每只5点帮贡,需消耗10点精力,每人每天最多200点精力换100点帮贡。
7.帮派社区任务
有管辖社区的帮派可领取,一轮20点帮贡及积分抽奖机会。
8.口袋版帮派任务
每天中午12点和晚上12点刷新,每个任务需2点精力,可获1点帮贡,全帮共享进度,单人刷完每日可得200帮贡。
9.口袋版帮派建设
直接用点卡兑换帮贡,<70级4000点精力兑1000帮贡,70-109级350点卡兑1000帮贡,>109级300点卡兑1000帮贡,快速高效但成本较高。

10.帮战/迷宫
周五至周日参与帮战可获帮贡、经验和金钱,周一和周三参加迷宫活动也能获得大量帮贡和物品奖励,但需消耗一定帮派资金。

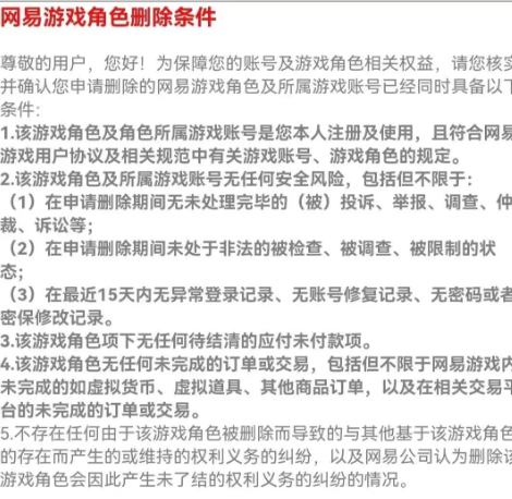
第一步:确认角色等级
请先确认你要删除的角色是40级以下还是40级以上,两者的删除方式不同。
①40级以下角色:游戏内直接删除
登录游戏,打开地图。
前往【阴曹地府】场景。
找到NPC【勾魂马面】,点击与其对话。

按照提示操作,即可立即删除该角色(无需等待)。
②40级以上角色:需通过网易客服申请删除
由于高等级角色涉及更多数据与安全验证,无法在游戏内直接删除,必须通过官方流程申请:

提前准备信息:
角色ID(注意:是一串数字,可在角色信息界面截图保存,不是游戏昵称)
角色所在区服名称(如“再续前缘”“时空之隙”等)
提交申请:
打开浏览器,搜索“网易客服中心”,进入官网。
找到【梦幻西游手游】→【账号管理】→【角色删除申请】页面。
按要求填写角色ID、区服名称等信息,点击【提交】。

等待审核与处理:
客服人员核实信息后,会向你账号绑定的手机号发送删除申请通过的短信通知。
角色将在14天后自动删除,期间请勿着急。
重要提醒:
14天内可随时撤销删除申请!若改变主意,请尽快联系客服取消。
删除操作不可逆,14天后角色及所有数据将永久清除,请谨慎操作!
梦幻西游小米版:梦幻西游版本为小米版,需要注册小米帐号或者使用已有小米帐号登陆,如果玩家之前在其他版本游戏,下载梦幻西游小米版请谨慎下载,不同版本之间登陆帐号和服务器有所不同,但梦幻西游小米版游戏内容和梦幻西游手游一致。
我朋友一个在手机自带应用商店里下载的,一个在官网上下载的,服务器都不一样,最好就去官网下载。
梦幻西游手游开通了双平台,iOS用户和安卓用户都可以登录双平台服务器时空之隙,但是角色不互通。
双平台新服是说,ios和安卓都可以进入这个区玩游戏,这个也是最近梦幻西游手游开启的先例,应该是为了融合两个平台玩家所设置的,目前双平台有两个服,一区时空之隙和二区心意相通。
目前在梦幻西游手游中双平台区图,这是最近梦幻开启的特别区。
你要去小米手机软件下载这个游戏,蓝牙传到华为手机上,然后就可以登录玩了。
正常区的话,安卓ios数据是不互通的,所以苹果和安卓是不能够一起玩的,因为两者数据不互通没有办法碰到对方的,当然跨服玩法那种是不算的,跨服设的服务器是肯定是互通的(比如武神坛),但那个也只是暂时的,比赛完了还是回到各自的服务器。
有的玩家想要靠合区来和安卓或者ios一起玩,这个也是不可以的,因为合区也是安卓独立和安卓合,ios和ios服务器合,不会ios和安卓合区,如果真的出现这样的合区,那么这个服务器是绝对数据互通的。
虽然现在不开放,但后期是肯定会开放互通的,不过想和好友一起玩也不是不可以的,游戏里面有一个玩法是“跨服好友”,也就是说不同区的话也是能加好友互聊的,但不能一起游戏就是了,所以实用性也不是很大。
请描述您所遇到的错误,我们将尽快予以修正,谢谢!